医院动态
近日,由北京大学首钢医院呼吸与危重症医学科主任向平超、中国人民解放军总医院呼吸与危重症医学科主任解立新共同领衔,多位国内外专家共同参与的研究课题传来重磅喜讯——其研究论文《A Large-Scale Single-Cell Atlas Reveals the Peripheral Immune Panorama of Bacterial Pneumonia》成功发表于国际权威期刊《美国呼吸与危重症医学杂志》。该期刊2025年影响因子高达19.4分,是呼吸病学领域公认的顶尖学术平台,这一发表成果标志着我国在细菌性肺炎免疫机制研究领域达到国际水平。
细菌性肺炎作为临床常见的呼吸系统重症,每年困扰着无数患者,其病情轻重差异大,轻则表现为自限性呼吸道症状,部分重症患者出现呼吸衰竭甚至死亡。长期以来,医学领域虽明确“宿主免疫反应”是决定细菌性肺炎临床预后的关键因素——就像人体免疫系统与细菌展开的“攻防战”,免疫反应的强弱和方向直接影响战局走向,但这场“战争”背后的具体作战机制却始终像一团迷雾,未能完全揭开。
临床中,医生们早已观察到重症患者常出现“淋巴细胞减少”(相当于免疫军队兵力不足)、“细胞因子风暴”(免疫武器过度投放,反而损伤自身组织)等典型特征,也就是过度炎症和免疫抑制两大类型。临床上如何平衡这两种相反的复杂免疫反应,又该如何精准调控这些“部队”的行动,一直是困扰科研人员和临床医生的难题。此前缺乏对特定免疫细胞亚群不同细胞功能的清晰认知,使得针对细菌性肺炎的免疫调节治疗难以找到精准靶点。
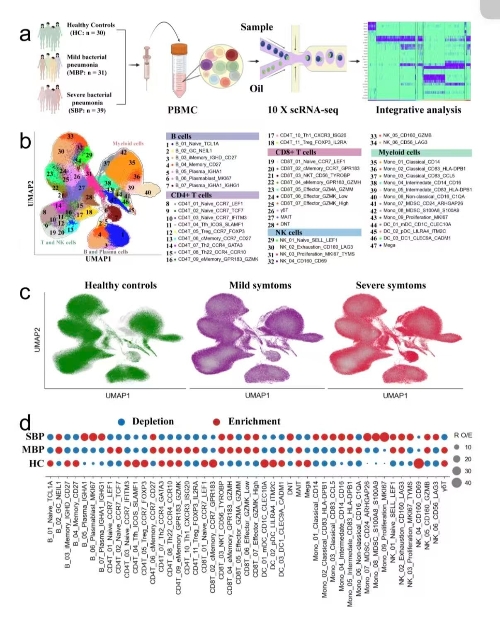
为破解这一难题,研究团队启动了临床研究并进行了大量数据分析工作。他们选取100名受试者,将其分为三组:39例重症细菌性肺炎患者、31例轻症细菌性肺炎患者以及30名健康对照人群,通过单细胞RNA测序技术逐一观察并记录外周血中免疫细胞的“一举一动”,再结合患者的临床参数、分子生物学检测结果等信息,最终成功绘制出一份“大规模单细胞图谱”。研究揭示了细菌性肺炎的外周免疫全景,这就像为医生提供了一份详细的“免疫作战地图”,清晰标注出不同病情下特异性细胞组成改变、转录程序及免疫反应动态变化。
借助这份“地图”,研究团队有了一系列突破性发现:在重症患者体内,“经典单核细胞”扮演了“过度活跃的指挥官”角色,它通过特定信号通路(S100A8/A9/A12-TLR4-MYD88),引发了剧烈的“细胞因子风暴”,这也是重症患者病情危急的重要原因;同时,重症患者体内负责“精准打击”的先天样 CD8+T细胞出现明显“疲惫”(细胞耗竭),而单核细胞来源的抑制性细胞(mMDSCs)却异常增多和补体系统的过度激活,这些均是重症免疫抑制的关键原因。
与之形成鲜明对比的是,轻症患者的免疫系统呈现出“高效协同”的状态:负责攻击细菌的效应T细胞反应迅速,精准出击;同时Tfh细胞与B细胞密切配合,高效产生抗体(体液免疫),共同抵御细菌入侵。此外,研究还明确了11种主要免疫细胞类型在不同人群中的分布差异,为理解疾病严重程度的分子机制提供了关键依据。
这些发现的价值不仅停留在科研层面,更与公众健康息息相关。长期以来,细菌性肺炎治疗常面临“一刀切”的困境,部分患者因治疗未能精准针对免疫异常环节,疗效不佳或出现副作用。而此次研究揭示的免疫细胞“作战规律”,为开发“精准靶向治疗方案”提供了明确方向——未来医生或许能通过调控特定免疫细胞功能,比如抑制过度活跃的单核细胞、“唤醒”疲惫的T细胞,让免疫系统既有力对抗细菌,又不损伤自身组织,从“广谱治疗”迈向“个体化治疗”。
这项课题为理解细菌性肺炎严重程度中先天免疫与适应性免疫的相互作用机制提供了理论基础,也为未来开展机制研究和治疗研发奠定了理论基础,凸显了免疫保护与致病之间的关键平衡。向平超主任表示,团队下一步将继续深入研究,推动这些基础科研成果向临床转化,为开发免疫调节剂(如TLR4抑制剂、S100蛋白拮抗剂)提供了直接依据。随着研究的不断推进,我们有望在细菌性肺炎的早期预警、病情评估、精准治疗等方面取得更多突破,为守护人民群众呼吸系统健康筑起更坚固的“防线”,也为全球肺炎防治事业注入新的动力。



京公网安备11010702002740